链接:https://www.zhihu.com/question/58178068/answer/155940595
来源:知乎
著作权归作者所有。商业转载请联系作者获得授权,非商业转载请注明出处。
本文附有180余种资费详情介绍。2018.10.3最新更新。
欢迎将本人加为关注,以便随时看到我的最新文章(各种资费、各种福利哦)。
小提示:现在三家运营商都可以老号转套餐了。喜欢某款套餐,就可以致电运营商客服(联通10010/电信10000/移动10086)要求更改了(可能会提示你去几个指定营业厅办理)。老号转套餐无法享受首充优惠和开卡送的资源(如“激活送1GB,半年有效”或“前6个月每月送100分钟”),但套餐内资源和免流权益是一致的。而且在网满期升级是从老号最初入网日期计算的。比如多年的联通号码转成腾讯大王卡,转换生效后就可以直接申请升级全国日租1元1GB,不用再等一年或充值300元了!
征集各地资费套餐分享:
除了下文将要介绍的全国性的互联网套餐,其实运营商在各地也都推出了一些高性价比套餐。我设计了一个小问卷,希望大家踊跃填写自己认为值得推荐的地方套餐。帮助更多的人!
填写问卷:【我要分享手机资费信息】
查看分享:【我要查看手机资费分享】
(可以点击全选,或者筛选省市和运营商)
分享一些流量/语音福利:
目录
一、百余款资费对比简图
二、个人推荐
三、更新记录
第一部分 总览
首先上一张资费对比简表,这里所有套餐都是全国免费接听、免来电显示费的。
10月3日更新:有点儿更不动了,自己看吧。浅黄底色的地方就是近期更新的。
8月25日更新:联通9元1GB的连尚万能金卡增加新浪微博免流,天神卡可添加3个亲情号;收录移动网易态度卡,补充移动各合作卡的返费政策;收录联通怪兽充电电力卡、vivo v粉卡联通版、华为花粉卡联通版、华泰证券乐享卡;收录电信中国好声音卡;更新北京电信2018校园套餐正式版内容。






[ 互_惠_小_贴_士 ^_^ ] 今天领支付宝红包了吗?线下买单抵现金。你得优惠、我得奖励,谢谢你的支持和鼓励!
红包口令:缘Y捷佳U燕茜迪15要八 ,复制后打开支付宝即可领取,金额随机。
为节省大家的流量和阅读时间,本文进行大幅精简,表中套餐的截图介绍移至下文:
联通全国性互联网套餐详情一览移动/电信全国性互联网套餐详情一览
北京地区用户可参考此文,相当优惠啊:
三大运营商北京2018校园套餐大PK第二部分 个人推荐(2018年8月):
(一)中低流量
1.联通OPPO·O粉卡【申请链接】:月租9元含全国1GB,超出后全国日租1元1GB,当天用到3元当天不限量(当月40GB起限速3.1Mbps)。如果每月使用流量<1GB,9元就能满足需求;而如果放肆用,每月开支最多39元。因此是高低兼顾、相当灵活的卡种。


2.连尚万能卡【电信版申请链接】【联通版申请链接】:月租9元含全国1GB,超出后全国日租1元800MB。如果每月使用流量<1GB,9元就能满足需求;而如果放肆点用,只要每天不超过800MB,每月开支最多39元,极端理想情况下能用25GB。因此是高低兼顾、适用面比较广的卡种。
PS:此处仅针对该种资费套餐进行推荐,但强烈不建议安装连尚“WiFi万能钥匙”APP。建议申请后仅使用“万能卡助手”微信公众号激活,不要安装连尚APP参加签到活动。负面报道:【央视:WiFi万能钥匙盗取信息 轻松进入外交部大楼网络】,【工信部“出手”调查“WiFi万能钥匙”等“蹭网”APP】。


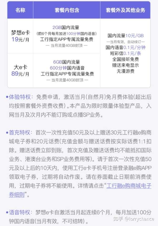
2.联通工商银行梦想e卡【链接】:月租19元含全国2GB,超出后全国流量10元/GB,适合3GB以内用量,2018年1月起可升级每月最多送100分钟通话。2018年3月末前申请,头6个月每月再加送1GB。但如果每月超过3GB,开支就会达到39元,倒不如驴粉卡或联通1元日租卡了。




(二)中高流量
1.联通米粉卡(5元卡)【链接】:月租5元无套内,全国日租1元1GB,用满3元当天不限量,月累计40GB起限速3.1Mbps。保守点儿用,每个月只需36元就能每天1GB。敞开了用,每月最多98元就能全国不限量。是比较灵活的不限量套餐。


2.电信抖音卡【抖音畅享套餐】:月租5元无套内,全国日租1元1GB,用满2元当天不限量。比米粉卡费用还要低。不过限速比较早也比较狠,月累计30GB起限速1Mbps。但在电信互联网套餐里已经是很优惠的了,也很适合老号转套餐。


3.联通阿里宝卡【链接】、微博微卡【链接】、哔哩哔哩卡【链接】;电信阿里鱼卡【链接】、百度圣卡【链接】、网易白金卡【链接】:这一系列套餐的主推档位均为月租19元(除了哔哩哔哩22卡月租为22元),套内含全国1GB+100分钟通话,不用像腾讯大王卡那样预存升级还得二选一,套外日租1元800MB~1GB。月开支在19元~50元之间。上述套餐都有各自很实用的免流范围。特别是联通阿里宝卡/电信阿里鱼卡都实现了UC浏览器全网免流量,实用性很强。(详情请点击各链接查看)
4.联通腾讯大王卡【链接】:月租19元,无套内资源,微信、QQ、腾讯视频、王者荣耀等大量腾讯系APP免流量。2018年6月起开卡即长期赠送每月1GB流量,可以选择转换为每月送100分钟通话。如果选择赠流量,就可以在享受腾讯系APP免流的同时,用赠送的流量月包覆盖非免流的APP需求。合理控制APP使用的话,只花19元享受免流量也成为可能。






(三)“无限”流量
1.联通米粉卡(5元卡)【链接】:月租5元无套内,全国日租1元1GB,用满3元当天不限量,月累计40GB起限速3.1Mbps。保守点儿用,每个月只需36元就能每天1GB。敞开了用,每月最多98元就能全国不限量。是比较灵活的不限量套餐。截图见前文。
2.电信抖音卡【抖音畅享套餐】:月租5元无套内,全国日租1元1GB,用满2元当天不限量。比米粉卡费用还要低。不过限速比较早也比较狠,月累计30GB起限速1Mbps。但在电信互联网套餐里已经是很优惠的了,也很适合老号转套餐。截图见前文。
(四)大通话量需求
1.联通腾讯天王卡【链接】:月租59元,套内800分钟通话,在互联网套餐中应该是通话最实惠的了。(其实通话方面还是地方套餐更优惠,比如山东联通、电信都有“超牛卡”,月租39元,4~5GB流量中有1GB流量可转换1000分钟国内通话…)。
2.联通米粉卡(35元卡)【链接】:月租35元含全国通话500分钟,流量全国日租1元1GB,用满3元当天不限量。通话量也算充裕,流量更加灵活充裕。
※ 注意事项:如果有意选择电信卡,应注意,即使最新的全网通双卡手机,目前也还没有完美支持双电信卡同时待机的。因此如果通话主卡为电信卡,流量副卡反而不能选择电信卡。不过原卡转套餐就无所谓了。
※ 套餐选择工具(1月18日修正算法)
如果还是拿不定主意,楼下
的微信小程序“套餐助手”就能很方便的帮到你。2018年1月18日它的算法进行了修正,不再出现22卡用2G+100分钟=19元这样的错误,数据也进行了更新,已经很全面了。感谢分享。




= = = = = = = = = = = = = =
第三部分 更新记录
(此部分着重介绍各合作卡后续升级、活动信息,采用另发文章链接形式压缩篇幅)
- [2018.04.15]联通腾讯王卡等多款互联网套餐亲情号升级,可添加任意联通手机号
- [2018.04.06]联通·SNH48“丝芭乐享卡”:月租18元含2GB,全国日租1元800MB
- [2018.04.04]联通·9元微博V卡重装上线,30分钟通话+省内日租1元800MB
- [2018.04.04]电信·阿里大鱼卡兑现承诺,终于可升级全国日租1元1G
- [2018.04.02]联通·百度天圣卡预约,月租6元+日租1元800MB,当天用到3元不限量
- [2018.04.01]联通推出大小冰神卡,99元/199元全国流量不限量
- [2018.04.01]哔哩哔哩卡增加新浪微博百度贴吧免流,周年庆福利不断
- [2018.03.29]北京电信磅礴卡大流量超值版,每月21元20GB
- [2018.03.27]联通×喜马拉雅·逸听卡套餐升级
- [2018.03.26]电信·华为荣耀卡,月租5元,日租1元/2元800MB
- [2018.03.23]电信连尚万能卡上线,月租9元套内1GB,全国日租1元800MB
- [2018.03.21]阶梯式米粉卡终于上线,每天1元1GB,达到3元不限量
- [2018.03.16]三星星粉卡正式上线,月租5元+日租2元享全国不限流量
- [2018.03.10]阿里宝卡UC浏览器免流开始公测,目前仅限安卓版
- [2018.03.08]微博微卡推出亲情号,可添加全国任意3张联通手机号
- [2018.03.05]电信推出喜马拉雅雅听卡
- [2018.03.04]阿里宝卡衍生新品“钉钉宝卡”,全部用户间国内通话免费
- [2018.03.01]腾讯王卡/阿里宝卡/2233卡改为直接1元全国日租起步
- [2018.01.29]微博微卡新增淘宝天猫及百度系免流,省内可选升级日租1元800MB
- [2018.01.26]腾讯地王卡现身手厅,月租39元套内通话300分钟
- [2018.01.25]联通摩拜推出小摩王卡,月租16元含1GB+100分钟
- [2018.01.23]工行e卡免费升级,每月送50/100分钟语音
- [2018.01.19]腾讯王卡公开测试QQ浏览器全网免流
- [2018.01.19]腾讯王卡申请页面更新,美团唯品会等即将免流
- [2018.01.19]电信网易白金卡正式上线百度系应用免流
- [2018.01.18]腾讯王卡增加酷狗音乐、酷我音乐免流
- [2018.01.15]腾讯王卡升级语音/流量二选一,可选每月500MB/1GB全国流量
- [2018.01.11]蚂蚁宝卡确认淘宝天猫钉钉已免流,3元免流包将增加微博免流
- [2018.01.11]联通米粉卡新日租卡,1元全国500MB用满3元享不限量[本轮活动结束]
- [2018.01.10]联通网易合作生变?“网易白金卡”官博及申请入口转向原电信网易红卡
- [2018.01.10]电信头条关心卡升级为全国免流,补充省外日租功能
- [2018.01.10]联通更多“路人卡”:小满公司“小满卡”和货车帮“帮帮卡”
- [2018.01.09]联通推出民生银行“大小民卡”,小民卡月租26元含2GB+50分钟
- [2018.01.08]支付宝新推蚂蚁国宝卡,月租66元含6GB+400分钟
- [2018.01.06]滴滴橙卡大升级,语音流量加加加
- [2018.01.05]腾讯王卡日租宝由500MB升级为800MB
- [2018.01.05]联通招行招卡跟进工行e卡新春嘉年华,加送1GB*6个月
- [2018.01.03]联通向老用户推出腾讯王卡流量包,月资费19元
- [2018.01.03]腾讯大王卡升级每月50分钟/100分钟语音,天王卡升级800分钟
- [2018.01.03]联通向老用户推出腾讯王卡流量包,月资费19元
- [2017.12.29]蚂蚁宝卡1月5日将增加淘宝天猫钉钉免流
- [2017.12.29]微博微卡元旦升级,套内增加语音,套外流量降价,新增百度地图免流
- [2017.12.29]腾讯王卡增加快手免流,还将增加中信银行APP免流
- [2017.12.24]现在申请工行梦想e卡,加送1GB×6个月
- [2017.12.18]联通百度圣卡充值送爱奇艺会员,1~2月免费升级全国日租
- [2017.12.16]网易云音乐正式加入白金卡免流范围,微博今日头条斗鱼熊猫即将免流
- [2017.12.12]bilibili卡日租升级800MB,每月1GB连送三个月
- [2017.12.06]电信阿里鱼卡免流范围将增加淘宝支付宝微博土豆视频等
- [2017.12.02]滴滴王卡升级,增加腾讯视频免流量
- [2017.12.01]深圳联通推出“王卡宽带”,1天1元不用不花钱,预存200送盒子
- [2017.11.30]百度圣卡增手机百度APP搜索免流,视频网站统统免流?真有吹得这么牛 ?
- [2017.11.28]腾讯王卡、百度圣卡、哔哩哔哩卡、蚂蚁宝卡推“亲情号”功能,全国拨打“亲情号”免费
- [2017.11.20]电信放开老用户转入互联网合作卡,公布合作卡一览表。
【完】【不定期更新】